Jump to content
JWTalk - Jehovah's Witnesses Online Community

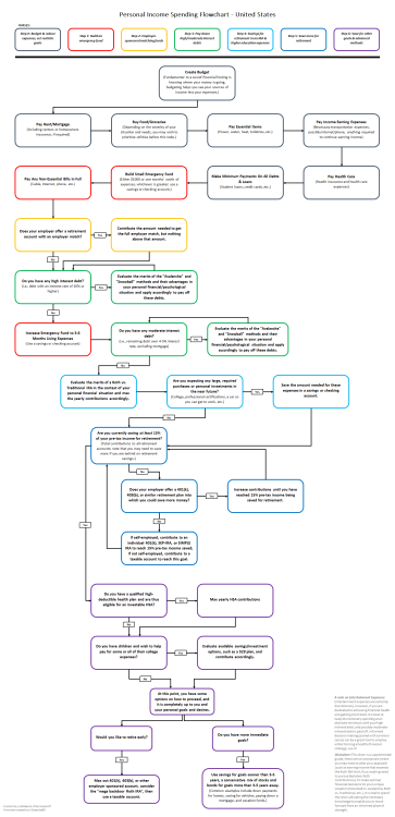
All Things Personal Finance


Recommended Posts

6 minutes ago, bigvince said:

Wow. I'm up for adoption, just putting that out there lol.

 

My 401k is 3.3%YTD, lol

 

It's not too late to join!  We're entering a consolidation period.  Probably 10-20% dip.  Then it's off to the moon!

 

Though with crypto, I have to admit we are in uncharted territory.  Bitcoin has never set a new all-time-high before the halving event.  So this time is different.  We could take off again sooner.  But if we go with history, we're about to have 1-3 months of relative boredom.  But some alts will probably pop off.  Just the main coins will get boring for a bit...


Edited by computerwiz
  • Like 1
Link to comment
Share on other sites

I’m learning very quickly that sometimes it’s best to share investment or other financial plans with people you sense really care about you. Some folks act as if they want to see you win financially and secure a solid financial future for yourself, even offering advice… but the moment you start making moves, it becomes apparent they never did. I never could understand envy and competition. I want to see everyone win in life. Not just financially but in all aspects.
Oh, well. It’s a learning experience.
I will continue to share financial goals in this thread to encourage those who are considering similar things though 😊

  • Like 1
  • Confused 2

The Hebrew word cushi or kushi is an affectionate term generally used in the Bible to refer to a dark-skinned person of African descent.

 

Link to comment
Share on other sites

22 minutes ago, Cushi said:

I’m learning very quickly that sometimes it’s best to share investment or other financial plans with people you sense really care about you. Some folks act as if they want to see you win financially and secure a solid financial future for yourself, even offering advice… but the moment you start making moves, it becomes apparent they never did. I never could understand envy and competition. I want to see everyone win in life. Not just financially but in all aspects.
Oh, well. It’s a learning experience.
I will continue to share financial goals in this thread to encourage those who are considering similar things though 😊

I'm not sure what you are saying, did one of us say something wrong?

  • Like 2
CAUTION: The comments above may contain personal opinion, speculation, inaccurate information, sarcasm, wit, satire or humor, let the reader use discernment...:D

 

Link to comment
Share on other sites

@Tortuga I think Cushi is speaking in general, not anyone here.

 

But he has a point. Even with brothers and sisters, I've had situations even recently that made me question whether or not they were who they claim to be. If I could find a brother who does Vanguard and 401k's and such to help me, I'd feel more at ease, but I wouldn't blindly follow their recommendations.

  • Like 1
Link to comment
Share on other sites

13 hours ago, Cushi said:

I’m learning very quickly that sometimes it’s best to share investment or other financial plans with people you sense really care about you. Some folks act as if they want to see you win financially and secure a solid financial future for yourself, even offering advice… but the moment you start making moves, it becomes apparent they never did. I never could understand envy and competition. I want to see everyone win in life. Not just financially but in all aspects.
Oh, well. It’s a learning experience.
I will continue to share financial goals in this thread to encourage those who are considering similar things though 😊

Always true.  Any goal you have will be supported by some, but not by others.  If your goal is to get a promotion at work, some will support you, but someone else may want the promotion for himself.  The latter would not be supportive.

  • Like 2
Link to comment
Share on other sites

16 hours ago, Tortuga said:

My return YTD is 6.3%

7.4% as of 3/20/24. That's after my monthly draw and the advisor fees, so it's actually over 8% YTD. It's always fun watching the stock market, it's like watching people on a roller-coaster...:lol1:

  • Like 1
CAUTION: The comments above may contain personal opinion, speculation, inaccurate information, sarcasm, wit, satire or humor, let the reader use discernment...:D

 

Link to comment
Share on other sites

On 3/21/2024 at 5:41 AM, Witness1970 said:

Always true.  Any goal you have will be supported by some, but not by others.  If your goal is to get a promotion at work, some will support you, but someone else may want the promotion for himself.  The latter would not be supportive.

That’s true. It has been my experience that if you make up part of a certain ethnic group, many people in the world act as if you’re not supposed to have anything. They expect you to walk around with bad credit and not have a penny to your name. And when you are doing well for yourself financially, they can’t stand it. Especially you’re doing better than them. You could be driving the same car as them, live in the same neighborhood, and be in the same tax bracket, and they still hate to see you doing good. 
Unfortunately, some brothers and sisters have this same attitude, and it can be very discouraging. I’ve had several other friends tell me the exact same thing.

The Hebrew word cushi or kushi is an affectionate term generally used in the Bible to refer to a dark-skinned person of African descent.

 

Link to comment
Share on other sites

I am from Alabama.  As a child, I was unaware of a lot of things.  As I grew older I found out about things in the south.  If 2 men, one black and one white, went in to get a job, the white man would get the job.  If there were enough jobs available, the black man might get a job, but then when a promotion came up it went to the white man.

 

Separate schools for white and black students meant that the white schools got the money for supplies, and the black schools got nothing.  The high schools were poorly funded and unaccredited. College was out of the question unless you went to an accredited school, which meant that black students were left behind.

 

I have been telling people since the 1970s that there was no such thing as race unless you are talking about the human race.  I can not take credit for this teaching.  It was in the publications back then.  I have told others that all humans came from Adam and Eve.  Moreover, all humans alive today actually came from the 3 sons of Noah.

 

I have heard black people claim that all whites came from the Nephilim, but we all know that isn't true either.

 

This may be getting off-topic but I did want to respond to something said earlier.  I apologize for the excursion.


Edited by Witness1970

added last paragraph.
  • Like 1
Link to comment
Share on other sites

Here’s a video that really encouraged me to invest in the stock market. It’s a lengthy video but a good one 😊

 

 

  • Like 1

The Hebrew word cushi or kushi is an affectionate term generally used in the Bible to refer to a dark-skinned person of African descent.

 

Link to comment
Share on other sites

3 hours ago, Witness1970 said:

The Hebrew word cushi or kushi is an affectionate term generally used in the Bible to refer to a dark-skinned person of African descent.

 

Could that have derived from Noah's grandson, Cush, who was said to have been black?

It appears so. Kind of like how the word Hebrew comes from the name Eber. 

The Hebrew word cushi or kushi is an affectionate term generally used in the Bible to refer to a dark-skinned person of African descent.

 

Link to comment
Share on other sites

I just started reading Retireby30 by Frank Niu:

 

https://www.frankniu.com/book

 

It's a Beginner-Friendly Guide to Breaking Free from the Corporate Grind.

 

So far an excellent read. 

 

He also has a YouTube channel where he discusses tech as well. 

 

 


Edited by Landon1285
  • Thanks 1
Link to comment
Share on other sites

18 minutes ago, Landon1285 said:

just started reading Retireby30 by Frank Niu:

 

https://www.frankniu.com/book

 

It's a Beginner-Friendly Guide to Breaking Free from the Corporate Grind.

Does it say anything about making extra money writing a book about money?

:whistling:

  • Haha 1
CAUTION: The comments above may contain personal opinion, speculation, inaccurate information, sarcasm, wit, satire or humor, let the reader use discernment...:D

 

Link to comment
Share on other sites

11 minutes ago, Tortuga said:

Does it say anything about making extra money writing a book about money?

:whistling:

“Healthy skepticism is often the best way to glean the value of what's being presented—challenge it; prove it wrong, if you can” is a quote by David Allen, author of Getting Things Done. The quote continues, “That creates engagement, which is the key to understanding”.

Link to comment
Share on other sites

1 hour ago, Landon1285 said:

I just started reading Retireby30 by Frank Niu:

 

https://www.frankniu.com/book

 

It's a Beginner-Friendly Guide to Breaking Free from the Corporate Grind.

 

So far an excellent read. 

 

He also has a YouTube channel where he discusses tech as well. 

 

 

Thanks. I’ll check it out 😊

  • Like 1

The Hebrew word cushi or kushi is an affectionate term generally used in the Bible to refer to a dark-skinned person of African descent.

 

Link to comment
Share on other sites

Life in this system can be so unfair (this post isn’t meant to be political)

 

 

The Hebrew word cushi or kushi is an affectionate term generally used in the Bible to refer to a dark-skinned person of African descent.

 

Link to comment
Share on other sites

  • 2 weeks later...
  • 4 weeks later...

I read this book recently. It’s from another Ramsey personality. It’s also a must read. I couldn’t put it down. I put it up there with the Psychology of Money. It’s definitely in my top 3 finance books. It’s written for everyone, but folks who are millennials or younger will especially appreciate it because it’s written from a millennials point of view.

IMG_3883.jpeg

  • Like 2

The Hebrew word cushi or kushi is an affectionate term generally used in the Bible to refer to a dark-skinned person of African descent.

 

Link to comment
Share on other sites

  • 3 weeks later...
  • 4 weeks later...

Crypto question - has it hit bottom yet or does it still have a long way to fall?

 

Bitcoin.JPG.db1abaf769b2f96f5f38be4c8862b414.JPG

Plan ahead as if Armageddon will not come in your lifetime, but lead your life as if it will come tomorrow (w 2004 Dec. 1 page 29)

 

 

 

 

Soon .....

 

Link to comment
Share on other sites

39 minutes ago, trottigy said:

Crypto question - has it hit bottom yet or does it still have a long way to fall?

 

Bitcoin.JPG.db1abaf769b2f96f5f38be4c8862b414.JPG

 

We will probably see 49k before we reverse. But there's no guarantees here. It's just running on emotion right now.

 

Biggest fear is of Mt Gox Bitcoin sales.

 

Though the Monthly timeframe on charts looks bad. Weekly says the reversal is soon...

  • Thanks 1
Link to comment
Share on other sites

Another perspective.  The purple prediction line was hugely wrong for months due to the extra interest in BTC from ETFs and whatnot.  So the way to interpret it is "we're just getting back on track for a normal cycle".

 

No "buy" signal from the Heiken Ashi bars yet (not shown in this image).  This weekend might be the best time to buy.  We'll see.  I wouldn't buy today though...

 

image.thumb.png.bda3868c2bd894f9d9a0cf55ccdd3de3.png

  • Thanks 1
Link to comment
Share on other sites

Join the conversation with your brothers and sisters!


You can post now, and then we will take you to the membership application. If you are already a member, sign in now to post with your existing account.
Note: Your post will require moderator approval before it will be visible.

Guest
Reply to this topic...

×   Pasted as rich text.   Paste as plain text instead

  Only 75 emoji are allowed.

×   Your link has been automatically embedded.   Display as a link instead

×   Your previous content has been restored.   Clear editor

×   You cannot paste images directly. Upload or insert images from URL.

  • Recently Browsing   0 members

    • No registered users viewing this page.

About JWTalk.net - Jehovah's Witnesses Online Community

Since 2006, JWTalk has proved to be a well-moderated online community for real Jehovah's Witnesses on the web. However, our community is not an official website of Jehovah's Witnesses. It is not endorsed, sponsored, or maintained by any legal entity used by Jehovah's Witnesses. We are a pro-JW community maintained by brothers and sisters around the world. We expect all community members to be active publishers in their congregations, therefore, please do not apply for membership if you are not currently one of Jehovah's Witnesses.

×
×
  • Create New...

Important Information

We have placed cookies on your device to help make this website better. You can adjust your cookie settings, otherwise we'll assume you're okay to continue.

JWTalk 23.8.11 (changelog)